为了提高我校心理学专业本科生的科研创新能力和专业应用能力,我校将举办第二届心理学专业本科生创新创业论坛。本次论坛由心理实验设计、现实问题解决以及心理学产品设计等三个部分组成,现将有关事项通知如下。
一、参赛对象
广东外语外贸大学全日制在校应用心理学专业本科生(个人或团队项目负责人必须是心理学专业全日制在读本科生,但团队项目成员专业不限)。每位学生只能以个人或团队成员身份参加一个分赛项目。
二、比赛安排
1. 初赛时间:2022年11月底
2. 决赛时间:2022年12月19-23日
3.报名方式:2022年11月25日前提交附件2(报名表)及相关材料电子版提交发送至心理2101班(班长黄泽鑫;电话18318807719;邮箱:2748809232@qq.com)。
4.评选方式:由学院组成专家团队进行评分,具体评选形式待通知。
三、参赛内容
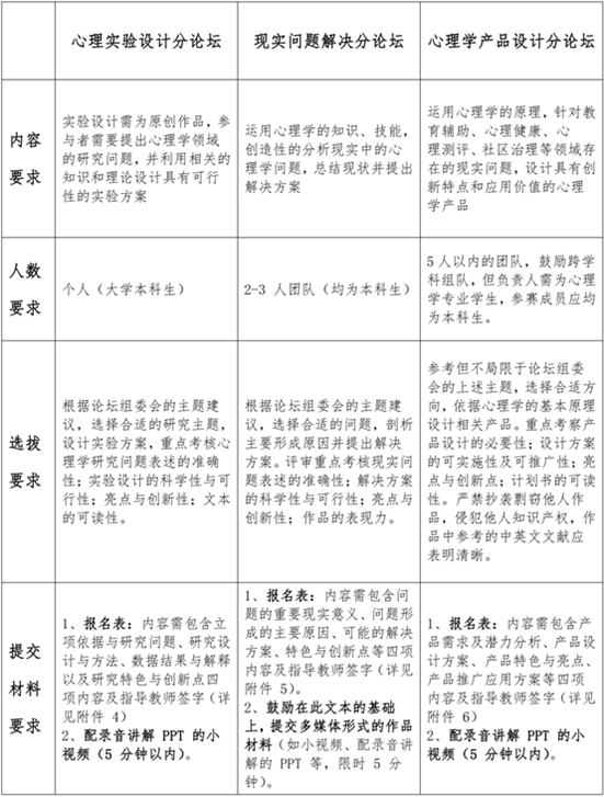
本论坛涵盖心理实验设计、现实问题解决及心理学产品设计等三个分论坛,各论坛要求见下表,作品主题建议及内容要求见附件1《关于举办全国高校心理学专业本科生创新创业论坛的通知》。

四、参赛奖励
1.每个论坛设一等奖、二等奖、三等奖和优秀奖,其中10%获得一等奖,20%获得二等奖,30%获得三等奖,40%获得优秀奖,获奖者颁发荣誉证书。
2.择优推荐一等奖作品参加全国高校心理学专业本科生创新创业论坛。
五、注意事项
1.本次论坛坚持鼓励原创的原则,所有提交作品不得来自已有的教师科研项目或研究工作,违者将取消参与资格。
2.每个提交作品需填写指导教师信息,数量不超过2名。
3.有意报名的同学请加入报名微信群。

广东外语外贸大学
伟德国际victor1946
2022年10月24日